StryvRevenue is a services business operating in the revenue space, where growth depends on consistently generating qualified conversations.
Their work is relationship-driven, which means outreach cannot be purely high-volume. It must be targeted, credible, and supported by a process that keeps follow-ups organized across channels.
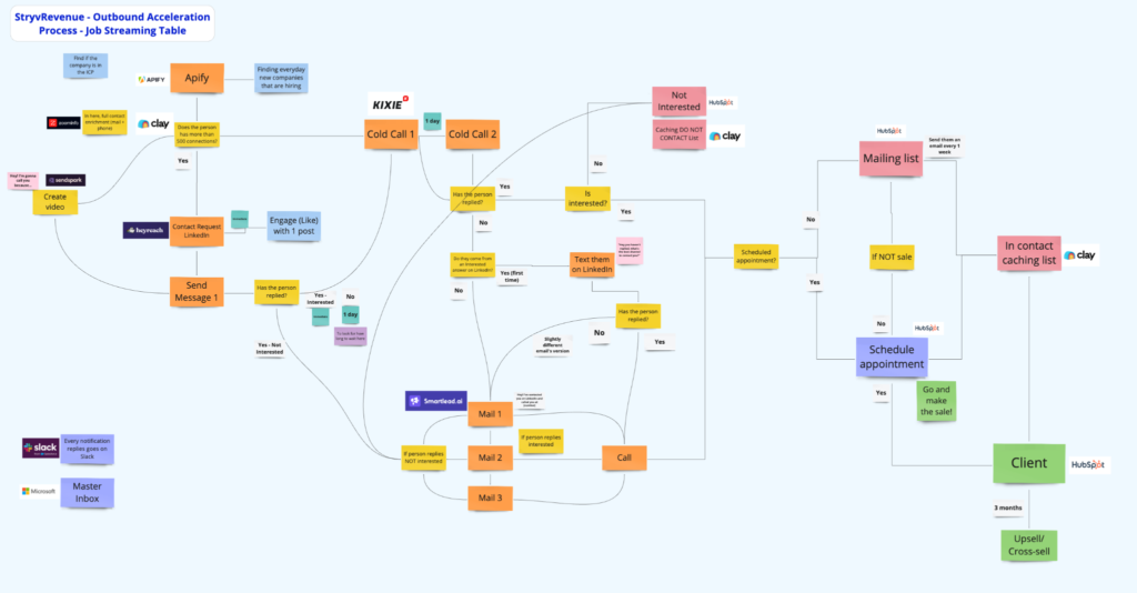
They wanted to level up from a simpler outbound approach into a modern multichannel system, but they didn’t have the internal bandwidth to architect and operationalize it.
The challenge wasn’t only sending more messages, it was building a structured machine that could run different plays for different opportunities, track outcomes, and help them scale without losing relevance.


Over five months, StryvRevenue generated $197k in revenue and reported 5× ROI from the outbound system.
By the end of the engagement, they had two clearly-defined outbound engines running in parallel, giving them a repeatable way to generate both direct hiring and partnership-driven opportunities.
Colleva needed to understand their market, their ideal customers, and their message. As an early-stage company, they were still finding product market fit and needed a clear way to test who would respond and why.
We helped Lemonlight fix the foundation. They were using two CRMs, several disconnected tools, and a very manual outbound process that relied on multiple VAs checking inboxes. We simplified this by moving everything into one flow and cleaning up their data, lists, and systems.